EN中文English
020-32583997
13825089207

游泳池过滤砂缸的操作和保养知识你知道吗?

发布日期:2021-06-03

您还在为泳池过滤、消毒等问题烦恼吗?点击免费咨询,一对一为您答疑解惑。

大家都知道,砂缸是游泳池池水处理不可缺少的一项设备,泳池过滤砂缸的主要功能是对泳池水进行物理处理,将池水中的污染物、漂浮物和胶状絮状物经过滤层滤料进行过滤后,让滤后的水重新回流,进入加热和消毒环节,从而实现水的循环使用,做到环保、节约、安全。

AQUA品牌产品一直以产品质量为核心,售后服务为基石,赢得广大用户的一致好评,许多国内外商家用户都采用了AQUA爱克品牌产品,在众多高档连锁酒店、水上乐园、体育馆、海洋馆等项目都可以看见AQUA爱克品牌产品的身影。并于2016年、2018年,分别获得由《易商资讯》杂志举办的年度中国泳池温泉SPA行业年会大评选活动颁发的 “影响力品牌奖”和“杰出品牌奖”。

随着AQUA爱克品牌不断地发展提高,市面上也渐渐多了不少以假乱真的仿冒产品,屡禁不止,屡打不绝。不仅坑害了广大用户也扰乱了市场发展,严重损害了AQUA爱克的品牌形象。品牌竞争力是企业的核心竞争力。维护品牌是一项任重道远的使命,不能容忍有一丝懈怠,产品防伪首当其冲。

为了防止仿造的伪劣产品继续危害市场,维护市场公平竞争秩序,AQUA爱克将防伪标志做了全新升级。首先AQUA爱克将过滤砂缸底座一次性注塑成型,其次砂缸的多向阀和底座都进行了激光烙刻,缸体上还有明显的立体LOGO标牌,既防伪,又清晰美观,并且每款多向阀都带有防伪二维码,轻轻一扫,即刻分明,再也不用担心碰到仿冒的了。根据客户的不同需求,AQUA爱克砂缸也由不同规格型号分为了商用砂缸、顶出式砂缸、侧出式砂缸、卧式砂缸等等。

爱克顶式过滤砂缸


砂缸操作时的注意事项

1、砂缸运行时请勿超过砂缸的最大压力负荷。砂缸的最大工作压力负荷为2.5kg/cm²;(普通的砂缸)或4.0kg/cm²(特订加厚);当工作压力长期超过规定数值时,将会使砂缸主体、盖子、阀门和其他管件爆裂,引起严重的意外事故,如果循环系统要承受高压力,就要为循环系统的每一组件的最低工作压力在循环系统内安装一个自动阀或压力调节器来自动解除压力。

2、砂缸运行时请勿扭动缸头上的螺丝。砂缸操作时会在高压下运动。当其中一部分打开(接合,水泵,砂缸,阀门等等)需要修理,空气便能进入系统内而改变大气压力,压缩气体进而导致外壳或阀门等爆炸,造成人员伤亡或财产损失等严重后果,因此砂缸运行时请勿扭动缸头上的螺丝。

3、流经过滤器的水温不得高于45℃(塑胶砂缸、内胆)或50℃(玻纤砂缸);

4、转换阀门开关位置之前,一定要停止水泵运行;

5、定期清洗水泵的滤网和分水叶,以免水泵受损或过滤系统的运行发生故障;

6、砂缸应在中速过滤速率下连续运行,如在低游泳负荷及夜间时,宜以50%或35%的过滤速率运行;如需要提高过滤速率,应缓慢增大。

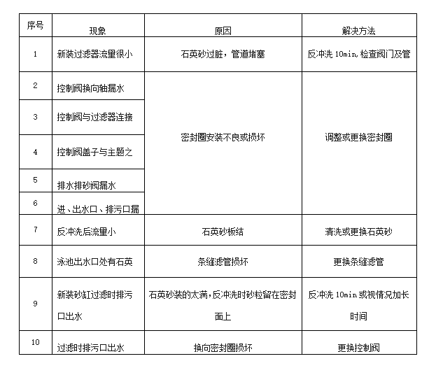
砂缸常见故障及维修方法如下表所示:

砂缸日常维护保养注意事项

在砂缸运行及维护的时候,需按如下要求进行操作:

1、每月应清洁压力表连接管口及观察窗一次,并检查排气阀的工作情况;

2、每三个月应检查压力表和流量计读数的准确性,并对其进行校正;

3、每年应打开人孔一次,检查过滤介质与过滤器接触面的腐蚀情况及砂层的质量,并补充新的滤料至设计高度;

4、随着正常过滤的时间增加,滤饼会逐渐增厚,过滤阻力逐步增加。直观的表现就是过滤器的压力表读数增加,当压力增加到正常压力的30%时,(如正常的压力为1.0kg/cm²;当压力达到1.3kg/cm²。),就需要进行清洗过滤器。把缸头控制器上的手柄推向倒冲洗,水流便由过滤主管进入,经缸底的过滤管排出,水流从底部向上升,把砂层内的污物排出,之后把控制器推向清洗管内之污物从砂缸排出。时间大约为半分钟到1分钟后,把手柄推向回复正常过滤。(注意:转换阀门或者缸头控制位置时,要先关掉水泵电源。)

侧式砂缸

5、在以下情况中,建议对砂缸进行反冲洗:

①过滤砂缸上的压力表读数高于上一次反冲洗后的初始读数50kPa或以上,则需要立即进行反冲洗。

②连续运行时间达到5天;

③游泳池计划停止开放时间超过5天。

6、在进行反冲洗时,需要注意以下事项:

①反冲洗的时间一般选在每个场次或每日开放结束之后进行,不能在开放期间进行;

②泳池设有多台过滤器时,应逐一单台进行,不得对2台或2台以上同时进行反冲洗;

③反冲洗必须掌控反洗的速度和时间,反洗时间5~6分钟或者观察反冲洗出的水直至其中无悬浮物为止。

当反冲洗后,系统压力仍然不能有效下降时,说明石英砂产生了板结,打开砂缸,对滤料层进行机械搅拌,并且用弱碱性的大苏打(碳酸钠)饱和溶液进行浸泡4小时,然后排污,反冲洗,效果仍然不好的话,就需要更换滤料。在更换石英砂的过程中,要注意保护滤管,防止破坏,产生跑砂现象。更换石英砂之后,后续操作如同新安装的砂缸一样。如果设备会长时间停用,请让砂缸空置。

品质赢得口碑,而口碑是最好的广告。经过20年的发展,AQUA爱克已经成为国内外品质好、配套全的泳池设备畅销品牌,逐步建立起完整的设计、生产与质检体系;秉承着精益求精的工匠精神,AQUA爱克所有产品出厂都会经过工厂检测,确保产品质量。若您在维护保养泳池过滤砂缸的过程中有任何的疑问,均可向AQUA爱克提出,全国20多个售后服务网点将为您提供热情周到的售后免费技术咨询。

  • 020-32583997