EN中文English
020-32583997
13825089207

拒绝“氯伤害”,推动泳池健康发展

发布日期:2021-09-26

您还在为泳池过滤、消毒等问题烦恼吗?点击免费咨询,一对一为您答疑解惑。

随着我国经济的发展和人民生活水平的提高,游泳这个集娱乐和健身于一体的体育运动已经成为大众喜爱的休闲娱乐活动。泳池中的水因循环多次使用,大家都知道必须对泳池水进行氯化与消毒,但泳池隐孢子虫大家又知道多少呢?下面就和AQUA爱克小编一起看一下吧。

游泳池

据CNN报道,一份政府报告显示,在2000年到2014年这15年间,美国境内有493次疾病的爆发与游泳池经过氯化处理的水有关。而导致这些疾病的罪魁祸首是细菌和寄生虫,其中58%疾病爆发是由隐孢子虫引起的。2017年8月中旬,中国疾控中心农村改水技术指导中心联合湖北省疾病预防控制中心、荆州市疾病预防控制中心在荆州市实施泳池隐孢子虫检测项目。该项目随机抽取5家游泳馆,采集了216名在游泳馆游泳超过3次的儿童的粪便,同时对泳池进行水样采集检测,以此评估隐孢子虫污染及儿童感染状况。结果显示:游泳儿童隐孢子虫感染率是3.7%,其中男童隐孢子虫的感染率0.84%,女童感染率7.22%。

泳池水处理不仅要氯化与消毒,更要关注潜在风险---隐孢子虫,处理不当,游泳池便会成为传播疾病的场所!

氯化与消毒



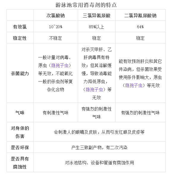
综上所述:目前泳池消毒常用的消毒剂存在以下不足:①消毒杀菌能力有限;②会刺激人的眼睛和皮肤;③会产生三致产物—致癌、致畸、致突变;④对泳池结构、设备和管道有腐蚀作用。④对隐孢子虫无效。


WHO在研究游泳池水中氯化消毒副产物的暴露途径时曾选择儿童、成人、运动员和救生员4类人群作为研究对象,结果显示,氯化消毒副产物进入人体最主要的暴露途径为经皮肤吸收和经呼吸道吸入人体,通过吞食池水进入人体的暴露量相对较少。研究发现,游泳者游泳前、后呼出气中的三卤甲烷的浓度是游泳前的7倍。

中压紫外线是实现“少氯化”关键,由于氯胺及氯仿的危害性,泳池”少氯化“消毒是未来发展得必然趋势。中压紫外线消毒系统,就可以帮助泳池实现”低氯化“的目标。


爱克中压紫外线消毒器的特点:

爱克中压紫外线杀菌器

中压紫外线灯管:采用中压高质量进口紫外线灯管波长在200nm400nm之间,寿命长达9000小时,与低压紫外线灯管相比,紫外线强度大,辐射光线波长广。

温度探头:随即时检测水的温度,保证设备在工作温度0~45度中运行。

石英套管:为了更好的保护紫外线灯管,每一根紫外线灯管外面都会有一支石英套管。因此石英套管的品质在很大程度上决定了中压紫外线消毒器的杀菌效果,高品质的石英套管可以确保紫外线的穿透率达到90%以上。

日常清洗:由于水质和紫外线光的照射,使用一段时间以后石英套管表面会结晶,结晶的厚度达到一定程度就会影响紫外线的穿透比例,因此石英套管需要定时清洗。爱克中压紫外线消毒器可以选配自动清洗系统,可根据紫外线强度检测器的读数,对石英套管定时进行自动清洗。清洗过程中系统正常运行,无需停水,也无需人工参与,大大降低了现场人员的工作负荷。

AQUA爱克中压紫外线杀菌器,相较传统中压设备,结构紧凑,体积小,安装维护更灵活。

爱克中压紫外线

因此,游泳池消毒系统“少氯化”,我们推荐AQUA爱克中压紫外线杀菌消毒器。

AQUA爱克品牌实力雄厚,在广东、浙江等地拥有近4万平方米的现代化研发生产制造基地。目前凭借先进制造技术和自主研发能力,已经推出了一系列高品质的产品,不仅为用户提供了一站式室内泳池解决方案,还为众多体育馆、酒店、学校、别墅等场所提供了丰富多元的泳池水处理设备!




  • 020-32583997